芒果视频-芒果视频官方最新禁忌无删减版
学生登录
教师登录
访客登录
智能化管理平台
专任教师岗位考核
快速链接
一网通办服务大厅
本科教务管理
科研项目管理
微博
微信
MENU
主页
芒果视频概况
翳唐山,灵秀钟;我学院,声誉隆。
芒果视频 简介
现任学院管理层
学术组织/机构设置
各办公室联系方式
学院发展历史
学院师资团队
学院实验室
党建工作
人才培养
本科教学
研究生培养
科学研究
学生工作
招生就业
知更中心
土木校友
ENGLISH
登录
芒果视频概况
党建工作
人才培养
本科教学
研究生培养
科学研究
学生工作
招生就业
继续教育
土木校友
ENGLISH
芒果视频-芒果视频官方最新禁忌无删减版-
>
研究生培养-
>
研究生公告-
> 正文
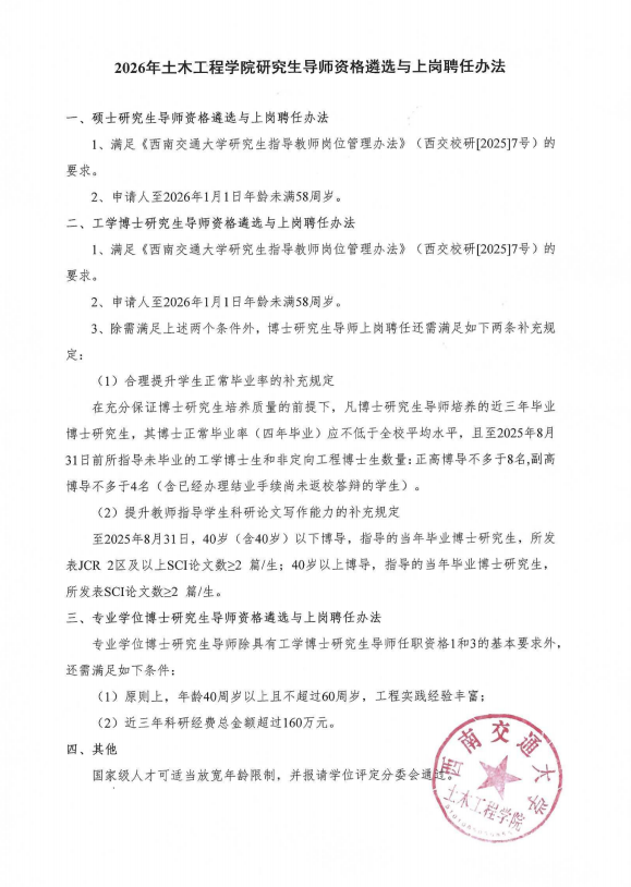
2026年芒果视频 研究生导师资格遴选与上岗聘任办法
2025-07-08 14:58:37
来源:
分类:
阅读量:
2026年土木分委会 新增硕士生指导教师岗位任职资格汇总公...
芒果视频 关于进行2025年度芒果视频 优秀博士、...
关于芒果视频 2026级 推免生意向征集的通知
2026年芒果视频 研究生导师资格遴选与上岗聘任办法
2025夏令营入营名单
芒果视频 “交通基础设施绿色与智能建造...
芒果视频 2025年专业型博士(定向)第二批拟录取名单
芒果视频 2025年专业型博士(定向)拟录取名单
芒果视频 2025年学术博士研究生和专业博士研究生(非...